Alte Twizy Akkus weiter nutzen.

  • Gelibra
  • Gelibras Avatar
  • Autor
  • Pro Boarder
  • Pro Boarder
  • Auf dem Weg zum Co2 neutralen überleben !
  • Beiträge: 577
  • Dank erhalten: 218
12 Mär 2022 10:00 #226545 von Gelibra
Alte Twizy Akkus weiter nutzen.

edriver schrieb:

euver schrieb: Nachtrag:
In den Monaten Nov. bis Feb. wirst du noch ektrischen Energiebezug haben ?




Gelb = Direktverbrauch
Blau = Vom Akku
Rot = Vom Netz

Sprich ich kaufe etwas über die 3 Winter Monate Nov Dez Jan.
Ende Okt und Anfang Feb ging zugegeben nur mit etwas Planung nach der Sonne.
Der Lieferant verkauft halt kaum mehr was vom Netz.

Nicht wundern über den Verbrauch im Sommer.
Da werden halt optionale Lasten eingeschaltet :-)


Ich das ein 230 Volt oder 400 Volt System ?
Der Inverter ist ja 230 Volt oder ?

3 Twizy, 2 mit Dachkoffer 2 mit Catl., ESeat 600 bj.1966 mit 22kw. Catl.(Vehicle to grid funktion) ,30Kw. Peak Drehstrom Inselanlage mit 33Kw. Pylontech+ 3x6 Twizy Zellen 12kw.

Bitte Anmelden oder Registrieren um der Konversation beizutreten.

  • edriver
  • edrivers Avatar
  • Moderator
  • Moderator
  • Beiträge: 459
  • Dank erhalten: 1157
13 Mär 2022 20:53 #226605 von edriver
Alte Twizy Akkus weiter nutzen.

Gelibra schrieb: Ich das ein 230 Volt oder 400 Volt System ?
Der Inverter ist ja 230 Volt oder ?

Der Inverter ist 1Phasig für 3P kann man 3 Geräte zusammenschalten.
Brauch ich aber nicht da der Stromzähler saldierend arbeitet.

Gelibra schrieb: Sieht super aus hast du ein Schema von der Anlage ?
Was waren die kosten für die lifepos ?


4000€ nur die Zellen. Allerdings haben die Chinesen keine gute Qualität geliefert.
Aber der Twizy Akku würde von der Spannung auch gehen, das war ja die eingangs frage.

Anhänge:
Folgende Benutzer bedankten sich: smartLooser, euver, AndiEcker, Gelibra

Bitte Anmelden oder Registrieren um der Konversation beizutreten.

  • Gelibra
  • Gelibras Avatar
  • Autor
  • Pro Boarder
  • Pro Boarder
  • Auf dem Weg zum Co2 neutralen überleben !
  • Beiträge: 577
  • Dank erhalten: 218
14 Mär 2022 12:58 - 14 Mär 2022 13:37 #226618 von Gelibra
Alte Twizy Akkus weiter nutzen.
Sehr schön vielen Dank.
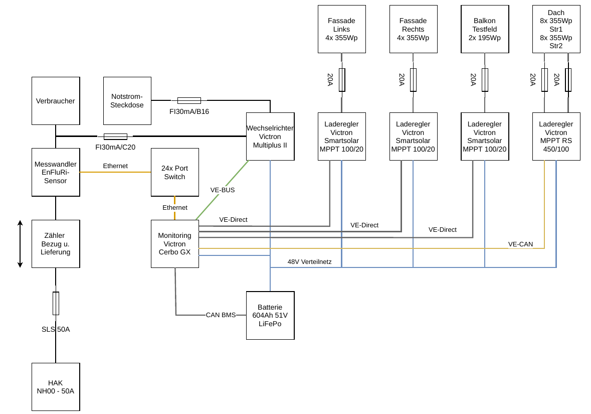
Ich erwarte meine 3 SMA Island 8.0 Wechselrichter in den nächsten Wochen, falls nicht alle Speditionen wegen der Sprit Preise streiken. Das Ziel ist bei uns die Insel deshalb musste ich auf die Drehstrom Lösung gehen. Wir werden dann sehen wie sich der alte Twizy Akku integrieren lässt wenn er dann mal getauscht ist. Im Moment erwarte ich erst einmal 3 x Pylontech US3000C. pro kw.€ 318,31 mwst. incl.
Ich werde dann ein Diagram der Anlage erstellen.

3 Twizy, 2 mit Dachkoffer 2 mit Catl., ESeat 600 bj.1966 mit 22kw. Catl.(Vehicle to grid funktion) ,30Kw. Peak Drehstrom Inselanlage mit 33Kw. Pylontech+ 3x6 Twizy Zellen 12kw.
Letzte Änderung: 14 Mär 2022 13:37 von Gelibra.

Bitte Anmelden oder Registrieren um der Konversation beizutreten.

  • euver
  • euvers Avatar
  • Platinum Boarder
  • Platinum Boarder
  • Beiträge: 3870
  • Dank erhalten: 1203
14 Mär 2022 14:15 #226629 von euver
Alte Twizy Akkus weiter nutzen.
2 x jeweils 1420 Wp Fassadenleistung . :woohoo: :exclamation

Bitte Anmelden oder Registrieren um der Konversation beizutreten.

  • Wolfe
  • Wolfes Avatar
  • Expert Boarder
  • Expert Boarder
  • Nur fliegen ist schöner !
  • Beiträge: 348
  • Dank erhalten: 234
19 Mär 2022 18:36 #226959 von Wolfe
Alte Twizy Akkus weiter nutzen.
Sehr schöne Lösung :)

Cheers
Eckhard

Twizy Bj 2012, seit 08/'13; April '25: 50+ tkm, seit 12/'23 mit 20 kWh Batterie
ToM seit 10/'23, einschl. PV-Überschußladung
seit 05/'24: DIY DC-BiDi / V2H
Dach- & Insel PV-Anlage: S:13 / N:6 / I: 2,9 kWp

Bitte Anmelden oder Registrieren um der Konversation beizutreten.

  • edriver
  • edrivers Avatar
  • Moderator
  • Moderator
  • Beiträge: 459
  • Dank erhalten: 1157
20 Mär 2022 09:37 #226974 von edriver
Alte Twizy Akkus weiter nutzen.

Gelibra schrieb: Sehr schön vielen Dank.
Ich erwarte meine 3 SMA Island 8.0 Wechselrichter in den nächsten Wochen, falls nicht alle Speditionen wegen der Sprit Preise streiken. Das Ziel ist bei uns die Insel deshalb musste ich auf die Drehstrom Lösung gehen. Wir werden dann sehen wie sich der alte Twizy Akku integrieren lässt wenn er dann mal getauscht ist. Im Moment erwarte ich erst einmal 3 x Pylontech US3000C. pro kw.€ 318,31 mwst. incl.
Ich werde dann ein Diagram der Anlage erstellen.

Die Pylontech haben ein sehr gutes Preis/Leistungsverhältnis

Obacht bei der Insel.
Deine Wechselrichter müssen dann einen ausreichend großen Kurzschlussstrom liefern können damit deine Sicherungsautomaten auch sicher auslösen können.
z.B. B16 Automat muss erst bei 5*16A=80A auslösen. Die 80A muss dann dein Wechselrichter noch liefern können.

Sollte ich meine Anlage mal zur Insel Umbauen würde ich alles 1 Phasig auslegen und dafür dort noch eine zweiten Wechselrichter parallel schalten um den notwendigen Kurzschlussstrom aufbringen zu können.
3 Phasig würde mir zu viel kosten.
Folgende Benutzer bedankten sich: euver, GeölterBlitz, Gelibra

Bitte Anmelden oder Registrieren um der Konversation beizutreten.

  • euver
  • euvers Avatar
  • Platinum Boarder
  • Platinum Boarder
  • Beiträge: 3870
  • Dank erhalten: 1203
20 Mär 2022 10:29 - 20 Mär 2022 10:31 #226979 von euver
Alte Twizy Akkus weiter nutzen.
Bezüglich der Sicherungen, kann man auch B 6 bzw. B10 einsetzen. Entschärft das Problem etwas. Oder die alten Schmelzsicherungen ? ? ?
FI Schalter ! Ein Seite "nullen" ? Sonst funzen die NICHT .
Letzte Änderung: 20 Mär 2022 10:31 von euver.

Bitte Anmelden oder Registrieren um der Konversation beizutreten.

  • udo229
  • udo229s Avatar
  • Top Boarder
  • Top Boarder
  • Beiträge: 810
  • Dank erhalten: 640
20 Mär 2022 12:36 #226983 von udo229
Alte Twizy Akkus weiter nutzen.
Pylontech und twizyakku kann man schwer sinnvoll kombinieren.
Die pylontech sind bei 48v leer und bei 53 v voll, das macht bei den 14 twizyzellen einen hub von nicht mal 0,4 Volt pro Zelle, beim twizybetrieb sind es ca. 1,1v ( voll 4,14 v leer ca 3v). Da wird vom Twizyakku nur ca 1/3 der Kapazität genutzt. Wenn man den t-Akku voll nutzen will, muss der extra geladen werden und dann seine energie per dc-dc-wandler an die pylontentechs abgeben. Wird etwas aufwändig. Ist aber machbar


Twizy 80 BJ'12 50.000 km, originalwelle und motorhülse noch
11 kwp auf dem Dach
Pylontechspeicher
C-Zero im Sharing
Ostholstein
Folgende Benutzer bedankten sich: Gelibra

Bitte Anmelden oder Registrieren um der Konversation beizutreten.

  • ernst_m
  • ernst_ms Avatar
  • Expert Boarder
  • Expert Boarder
  • Beiträge: 256
  • Dank erhalten: 137
20 Mär 2022 20:41 #226994 von ernst_m
Alte Twizy Akkus weiter nutzen.
Hallo
Ich weiß nicht wie die E -Anlage aussieht , aber wenn kein Drehstrom benötigt wird würte ich auf mehrere kleine Systeme gehen . Da kann der Twizy Akku seine Wechselrichter für einen Teil versorgen . Man brauch keine so Große Wandler und man hat eine gewisse " Ausfallsicherung " . Nur so ein Gedanke meinerseits .
Folgende Benutzer bedankten sich: Gelibra

Bitte Anmelden oder Registrieren um der Konversation beizutreten.

  • Gelibra
  • Gelibras Avatar
  • Autor
  • Pro Boarder
  • Pro Boarder
  • Auf dem Weg zum Co2 neutralen überleben !
  • Beiträge: 577
  • Dank erhalten: 218
27 Mär 2022 23:21 #227331 von Gelibra
Alte Twizy Akkus weiter nutzen.

edriver schrieb:

Gelibra schrieb: Sehr schön vielen Dank.
Ich erwarte meine 3 SMA Island 8.0 Wechselrichter in den nächsten Wochen, falls nicht alle Speditionen wegen der Sprit Preise streiken. Das Ziel ist bei uns die Insel deshalb musste ich auf die Drehstrom Lösung gehen. Wir werden dann sehen wie sich der alte Twizy Akku integrieren lässt wenn er dann mal getauscht ist. Im Moment erwarte ich erst einmal 3 x Pylontech US3000C. pro kw.€ 318,31 mwst. incl.
Ich werde dann ein Diagram der Anlage erstellen.

Die Pylontech haben ein sehr gutes Preis/Leistungsverhältnis

Obacht bei der Insel.
Deine Wechselrichter müssen dann einen ausreichend großen Kurzschlussstrom liefern können damit deine Sicherungsautomaten auch sicher auslösen können.
z.B. B16 Automat muss erst bei 5*16A=80A auslösen. Die 80A muss dann dein Wechselrichter noch liefern können.

Sollte ich meine Anlage mal zur Insel Umbauen würde ich alles 1 Phasig auslegen und dafür dort noch eine zweiten Wechselrichter parallel schalten um den notwendigen Kurzschlussstrom aufbringen zu können.
3 Phasig würde mir zu viel kosten.


Also meine Hauptsicherung ist derzeit 32amp. 3 fasig, das sollte dann doch hinkommen bei jeweils 8kw. der Inverter oder habe ich da was falsch berechnet ?

Ein fasige Anlagen haben den Nachteil das jeder Inverter nur 5kw. liefern kann das wären bei meinen 26kw. Modulleistung 5 Inverter. Wir haben auch einige 3 fasige Geräte welche natürlich auch mit Umspannern betrieben werden könnten, wir sind allerdings damals die 3 fasige Richtung gegangen somit müssen wir da auch jetzt durch. Wir möchten ja auch dann mal mit 11kw. ein Auto laden können.

3 Twizy, 2 mit Dachkoffer 2 mit Catl., ESeat 600 bj.1966 mit 22kw. Catl.(Vehicle to grid funktion) ,30Kw. Peak Drehstrom Inselanlage mit 33Kw. Pylontech+ 3x6 Twizy Zellen 12kw.

Bitte Anmelden oder Registrieren um der Konversation beizutreten.

  • Gelibra
  • Gelibras Avatar
  • Autor
  • Pro Boarder
  • Pro Boarder
  • Auf dem Weg zum Co2 neutralen überleben !
  • Beiträge: 577
  • Dank erhalten: 218
27 Mär 2022 23:23 #227332 von Gelibra
Alte Twizy Akkus weiter nutzen.

udo229 schrieb: Pylontech und twizyakku kann man schwer sinnvoll kombinieren.
Die pylontech sind bei 48v leer und bei 53 v voll, das macht bei den 14 twizyzellen einen hub von nicht mal 0,4 Volt pro Zelle, beim twizybetrieb sind es ca. 1,1v ( voll 4,14 v leer ca 3v). Da wird vom Twizyakku nur ca 1/3 der Kapazität genutzt. Wenn man den t-Akku voll nutzen will, muss der extra geladen werden und dann seine energie per dc-dc-wandler an die pylontentechs abgeben. Wird etwas aufwändig. Ist aber machbar


Die Twizy Akkus sollten dann mit einem der 3 inverter mit eigenem BMS arbeiten.

3 Twizy, 2 mit Dachkoffer 2 mit Catl., ESeat 600 bj.1966 mit 22kw. Catl.(Vehicle to grid funktion) ,30Kw. Peak Drehstrom Inselanlage mit 33Kw. Pylontech+ 3x6 Twizy Zellen 12kw.

Bitte Anmelden oder Registrieren um der Konversation beizutreten.

  • GeölterBlitz
  • GeölterBlitzs Avatar
  • Platinum Boarder
  • Platinum Boarder
  • Ein Leben ohne Strom ist möglich, aber unwahrschei
  • Beiträge: 2214
  • Dank erhalten: 1317
28 Mär 2022 07:30 #227334 von GeölterBlitz
Alte Twizy Akkus weiter nutzen.

Gelibra schrieb:
Also meine Hauptsicherung ist derzeit 32amp. 3 fasig, das sollte dann doch hinkommen bei jeweils 8kw. der Inverter oder habe ich da was falsch berechnet ?


je kW rechnet man bei 230V mit 4,5A

8kW x 4,5A = 36A

Bei "Vollast" wird's der 32er ein bischen warm um's Herz !

Seit Uhrzeiten mit bis zu zwei Zusatzladern a. 3kw unterweg's.
Seit 26.04.2026 mit ca. 11,5kw Zusatz Akku ca. 170 km Reichweite
Folgende Benutzer bedankten sich: Gelibra

Bitte Anmelden oder Registrieren um der Konversation beizutreten.

  • Goldbacher
  • Goldbachers Avatar
  • Platinum Boarder
  • Platinum Boarder
  • Beiträge: 4427
  • Dank erhalten: 2091
17 Apr 2022 11:38 #228367 von Goldbacher
Alte Twizy Akkus weiter nutzen.
Weil ich voraussichtlich demnächst einen guten Twizy-Akku übrig habe, den ich nicht schlachten möchte, möchte ich hier bei den Wissenden nachfragen, ob man das Original-Twizy-BMS mit 12 V speisen muss oder noch mehr braucht, damit es funktioniert.

Ich Stelle es mir so vor, dass ich ein paar Solarzellen auf die Twizygarage baue und damit über einen passenden Solarregler diesen Reserve - 6 kW Twizyakku lade.
Wenn der Twizy mit dem neuen 20 kWh-Akku in der Garage steht, wird er über DC-DC-Konverter oder weiteren Solarregler vom 6 kW-Akku mit ca. 30 - 50 A geladen, bis der erste leer oder der zweite voll ist. Eine Umwandlung auf 230 V ~ ist nicht nötig, aber im Falle eines längeren Stromausfalls hätte ich über 20 kWh Reserve, mit denen ich Heizung und Kühl- und Gefrierschränke am Leben halten könnte.

Bitte Anmelden oder Registrieren um der Konversation beizutreten.

  • edriver
  • edrivers Avatar
  • Moderator
  • Moderator
  • Beiträge: 459
  • Dank erhalten: 1157
17 Apr 2022 13:36 #228368 von edriver
Alte Twizy Akkus weiter nutzen.

Goldbacher schrieb: Weil ich voraussichtlich demnächst einen guten Twizy-Akku übrig habe, den ich nicht schlachten möchte, möchte ich hier bei den Wissenden nachfragen, ob man das Original-Twizy-BMS mit 12 V speisen muss oder noch mehr braucht, damit es funktioniert.

Ich Stelle es mir so vor, dass ich ein paar Solarzellen auf die Twizygarage baue und damit über einen passenden Solarregler diesen Reserve - 6 kW Twizyakku lade.
Wenn der Twizy mit dem neuen 20 kWh-Akku in der Garage steht, wird er über DC-DC-Konverter oder weiteren Solarregler vom 6 kW-Akku mit ca. 30 - 50 A geladen, bis der erste leer oder der zweite voll ist. Eine Umwandlung auf 230 V ~ ist nicht nötig, aber im Falle eines längeren Stromausfalls hätte ich über 20 kWh Reserve, mit denen ich Heizung und Kühl- und Gefrierschränke am Leben halten könnte.


Das Problem was ich hier sehe.
Du musst die Zellen überwachen.
Damit das BMS die Zelldaten liefert musst du über CAN den Twizy simulieren und mit einer externen Steuerung die Zelldaten auswerten.

Bitte Anmelden oder Registrieren um der Konversation beizutreten.

  • Gelibra
  • Gelibras Avatar
  • Autor
  • Pro Boarder
  • Pro Boarder
  • Auf dem Weg zum Co2 neutralen überleben !
  • Beiträge: 577
  • Dank erhalten: 218
17 Apr 2022 13:50 #228369 von Gelibra
Alte Twizy Akkus weiter nutzen.

edriver schrieb:

Goldbacher schrieb: Weil ich voraussichtlich demnächst einen guten Twizy-Akku übrig habe, den ich nicht schlachten möchte, möchte ich hier bei den Wissenden nachfragen, ob man das Original-Twizy-BMS mit 12 V speisen muss oder noch mehr braucht, damit es funktioniert.

Ich Stelle es mir so vor, dass ich ein paar Solarzellen auf die Twizygarage baue und damit über einen passenden Solarregler diesen Reserve - 6 kW Twizyakku lade.
Wenn der Twizy mit dem neuen 20 kWh-Akku in der Garage steht, wird er über DC-DC-Konverter oder weiteren Solarregler vom 6 kW-Akku mit ca. 30 - 50 A geladen, bis der erste leer oder der zweite voll ist. Eine Umwandlung auf 230 V ~ ist nicht nötig, aber im Falle eines längeren Stromausfalls hätte ich über 20 kWh Reserve, mit denen ich Heizung und Kühl- und Gefrierschränke am Leben halten könnte.


Das Problem was ich hier sehe.
Du musst die Zellen überwachen.
Damit das BMS die Zelldaten liefert musst du über CAN den Twizy simulieren und mit einer externen Steuerung die Zelldaten auswerten.


Die Frage hatte ich auch schon mal gestellt welches Bms mit dem alten Twizy Akku um kann. Peter hatte sich dazu schon mal Gedanken gemacht.
Ist das mit den 20kw. im Twizy schon gemacht worden ?

3 Twizy, 2 mit Dachkoffer 2 mit Catl., ESeat 600 bj.1966 mit 22kw. Catl.(Vehicle to grid funktion) ,30Kw. Peak Drehstrom Inselanlage mit 33Kw. Pylontech+ 3x6 Twizy Zellen 12kw.

Bitte Anmelden oder Registrieren um der Konversation beizutreten.

Moderatoren: klauszedriverSnorre
   Become a Patron