Mein Twizy Akku (Leaf Zellen)

  • TwizyChrisy
  • TwizyChrisys Avatar
  • 10k Boarder
  • 10k Boarder
  • Der Trend geht klar zum Zweittwizy äähhh....
  • Beiträge: 20486
  • Dank erhalten: 13165
12 Mär 2018 17:10 #145946 von TwizyChrisy
Mein Twizy Akku (Leaf Zellen)

Fränklin schrieb: Hi,

die Tage bin ich wieder auf das Thema Twizy Akkuselbstbau gekommen. Wo hast du das orginale Akkugehäuse her bekommen?
Bleibt es beim Akkuausbau übrig? Kommuniziert das BMS mit dem Controller?

Grüße


Es geht nicht nur das Gehäuse zurück... Renault ist der Überzeugung, daß auch die Haltestangen Teil des Mietakkus sind :-(

Mehr Twizys, mehr Freude.

Bitte Anmelden oder Registrieren um der Konversation beizutreten.

  • PV Stromer
  • PV Stromers Avatar
  • Fresh Boarder
  • Fresh Boarder
  • Beiträge: 44
  • Dank erhalten: 74
06 Mai 2018 11:20 #148902 von PV Stromer
Mein Twizy Akku (Leaf Zellen)
Hallo zusammen,
Ich bin neu dazu gekommen, ich habe auch Interesse an einem Akku ich habe schon seitliche E Fahrzeuge gebaut. Nun ist mal ein Twizy Akku Tran wie haben Probleme die Teile zu bekommen Renault verweigert es mir. Heute habe ich ein BMS bei Boostech bestellt das ich verwenden werde, und das mit dem Ardolino das ist für mich auch noch ein Hindernis. Kann da mir einer Helfen und gibt es jetzt von Euch schon ein Workshops ich wäre gerne mit da bei.
Schöne Grüße

Bitte Anmelden oder Registrieren um der Konversation beizutreten.

  • klausz
  • klauszs Avatar
  • Moderator
  • Moderator
  • z.zt keiner
  • Beiträge: 2150
  • Dank erhalten: 741
06 Mai 2018 18:36 #148919 von klausz
Mein Twizy Akku (Leaf Zellen)
Neue Mitglieder sind gerne willkommen. Dann tue dich doch bitte mal so integrieren und einreihen wie anderen neue Mitglieder auch machen.
Was ist denn das für eine Rechtschreibkorrektur die so heftig über das Ziel hinaus schlägt?

Bitte Anmelden oder Registrieren um der Konversation beizutreten.

  • PV Stromer
  • PV Stromers Avatar
  • Fresh Boarder
  • Fresh Boarder
  • Beiträge: 44
  • Dank erhalten: 74
06 Mai 2018 19:49 #148926 von PV Stromer
Mein Twizy Akku (Leaf Zellen)
Entschuldigung ich wollte es eigentlich gleich wider löschen das geht aber wohl nicht, meine Erfahrung mit Foren ist gleich null. Also muss ich mir mal mehr Zeit für das Thema nehmen, und schauen wie man sich vorstellt, bin dann erst mal wider weg.

Bitte Anmelden oder Registrieren um der Konversation beizutreten.

  • Großstadtfahrer
  • Großstadtfahrers Avatar
  • Moderator
  • Moderator
  • Ein kleiner Twizy in der großen Stadt
  • Beiträge: 5021
  • Dank erhalten: 2113
06 Mai 2018 20:06 #148927 von Großstadtfahrer
Mein Twizy Akku (Leaf Zellen)
Rechtschreibung ist fließend ;-)
Massakriere ich auch permanent wenn ich mit dem Tablet schreibe.

Normalerweise kannst du dienen Beitrag noch etwas länger editieren.
Löschen eigentlich nicht restlos, sobald jemand geantwortet hat.

Renault rückt keinen Akku raus ;-)
Schrotthändler oder selber bauen mit der Teileliste aus dem github Projekt.

Gruß
Frank

Twizy Technic Schwarz 11/2013 - 11/2015 40000km
Twizy Cargo Weiß 11/2015 - 12/2016 15000km
Twizy Cargo Rot/Schwarz 02/2017 - Heute 48000km


Bei Fragen einfach PN an mich. Ich kenne den Admin ganz gut :-P

Bitte Anmelden oder Registrieren um der Konversation beizutreten.

  • BiBaBene
  • BiBaBenes Avatar
  • Senior Boarder
  • Senior Boarder
  • MIR DOCH EGAL
  • Beiträge: 172
  • Dank erhalten: 54
12 Jun 2018 21:16 #151101 von BiBaBene
Mein Twizy Akku (Leaf Zellen)
Moin

Ich denke meine Nachfrage wegen "Trinkgeld" ist total falsch verstanden worden. Ich habe damit nicht gemeint das er mir für 300€ so nen fertiges Ding hinstellen soll. Es geht mehr darum das ich 2 linke Hände habe und mir gerne mit allen Teilen den Akku inkl. BMS usw. zusammenbauen lassen möchte. Das ganze jetzt mal ohne Haftung ( Eigenes Risiko ). Mit Trinkgeld meinte ich dann einen Betrag X der on top kommt und hier im Forum mit Sicherheit nicht genannt wird für die geleistete Arbeit.
Das Projekt ist echt super spannend. Ich wünsche mir einen Akku mit über 10KW ( Besser 15-20kw ) der einfach seinen Dienst tut. Wenn ich lese wie wenig Probleme der Eigenbau bisher macht ist das eine beachtliche Leistung die ich auch gerne mit einem guten Trinkgeld bei bereitstellung eines kompletten Akkus zahle. Ich will hier nix umsonst oder unrealistisches vordern.

Bitte Anmelden oder Registrieren um der Konversation beizutreten.

  • M UC 334
  • M UC 334s Avatar
  • Moderator
  • Moderator
  • Grenzen gibts nur im Kopf!Geht nicht gibt's nicht
  • Beiträge: 4588
  • Dank erhalten: 1421
12 Jun 2018 22:33 #151107 von M UC 334
Mein Twizy Akku (Leaf Zellen)
Geht mir genauso, bei mir käme da nichts gutes dabei raus, am liebsten würde ich soweit möglich die wesentlichen Komponenten besorgen (Zellen, Kabelstrang, Wanne,V-BMS etc.) und dann jemand der das ganze gegen Bezahlung montiert.Mir einer genauen Beschreibung, Schaltplan etc. könnte ich evtl. auch jemand anders fragen...aber hier wäre es wohl am besten mit jemand der richtig in der Materie ist.
L.G.
MUC

Der mit dem Elch tanzt NORDKAP by Twizy
, www.bundestwizytreffen.de ,
#twizycon
Folgende Benutzer bedankten sich: Floschi, BiBaBene

Bitte Anmelden oder Registrieren um der Konversation beizutreten.

  • Normag
  • Normags Avatar
  • Pro Boarder
  • Pro Boarder
  • Beiträge: 712
  • Dank erhalten: 485
14 Jun 2018 20:25 #151241 von Normag
Mein Twizy Akku (Leaf Zellen)
Oder doch Workshop und genaue Videodokumentation.

Bitte Anmelden oder Registrieren um der Konversation beizutreten.

  • edriver
  • edrivers Avatar
  • Autor
  • Moderator
  • Moderator
  • Beiträge: 459
  • Dank erhalten: 1157
03 Okt 2018 20:09 - 03 Okt 2018 20:41 #159057 von edriver
Mein Twizy Akku (Leaf Zellen)
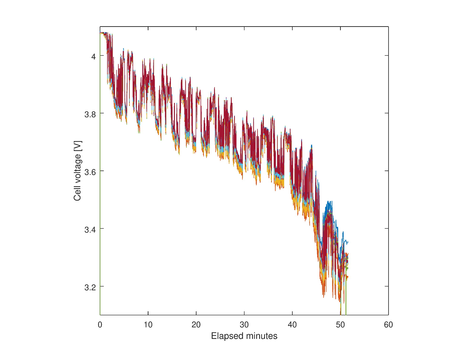
Der Akku hat ja das aktuelle BMS vom mir bekommen.
Nun gilt es die Frage zu klären wie gut der Akku wirklich ist.

Der Akku wurde auf 4,1V/Zelle aufgeladen und dann in einer Mischung aus Landstraße und Dorfdurchfahrten in einem Rundkurs geleert.
Endspannung war 3,15V/Zelle
Es konnten 5,66kWh entnommen werden. Leider etwas Schlechter als der original Akku. Und nach 46 km war der Akku leer.
Das deckt sich mit den 30km bei sehr kalten Akku und ähnlicher Fahrweise.
Bezogene Energie6155 Wh
Rückgewonnene Energie495 Wh
Entnehmbare Energie5660 Wh
Durchschnittsgeschwindigkeit54,6 km/h
Durchschnittlicher Strom134 A
Spitzengeschwindigkeit88,9 km/h
Fahrdauer51,4 Minuten
Strecke Integral(V) / Tacho46,77km / 46,23km
Temperatur Beginn / Ende18°C / 30°C

Zellspannungen:


Stromsensor:
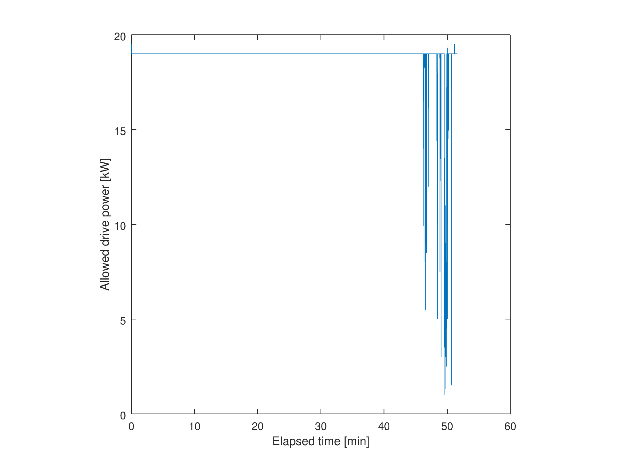
Schön zu sehen wie der Sevcon immer höhere Ströme zulässt um die Leistung zu halten.


Geschwindigkeit:


Temperaturen der 3 Sensoren:


Freigegeben Leistung:
Das BMS begrenzt die Leistung bei Leeren Akku.
Letzte Änderung: 03 Okt 2018 20:41 von edriver.
Folgende Benutzer bedankten sich: smartLooser, dexter, euver, rol6282, M UC 334, Jekyll

Bitte Anmelden oder Registrieren um der Konversation beizutreten.

  • dexter
  • dexters Avatar
  • Moderator
  • Moderator
  • Beiträge: 6059
  • Dank erhalten: 4264
03 Okt 2018 20:53 #159060 von dexter
Mein Twizy Akku (Leaf Zellen)
Du hattest im Eingangspost geschrieben die Module hätten neu 480 Wh (33 Ah x 3,65 V x 4 Zellen). Die bekommst Du aber vermutlich nur raus, wenn Du bis 4,2 V lädst. Mit Ladeschluss bei 4,1 V und Entladung bis 3,15 V sind es schätzungsweise 90% davon (?), d.h. 6048 Wh.

Mit den erzielten 5660 Wh wärst Du dann bei 93,6% SOH -- und Du hast ihn ja auch ordentlich getreten, ich denke bei normaler Last bekommst Du noch etwas mehr raus.

Wäre also OK, bzw. im erwartbaren Rahmen, oder?

Michael

Twike 3 (2001) … Emco Novum (2011) … Twizy 80 (2012) … Mii electric+ (2020)

dexters-web.de

Bitte Anmelden oder Registrieren um der Konversation beizutreten.

  • carbon_compound
  • carbon_compounds Avatar
  • Platinum Boarder
  • Platinum Boarder
  • Beiträge: 2930
  • Dank erhalten: 1304
03 Okt 2018 21:08 #159062 von carbon_compound
Mein Twizy Akku (Leaf Zellen)
Frage eines Unwürdigen:

Um die Reichweite zu verdoppeln oder mehr... Gibt es dafür geeignete (teure) Zellen oder brauchts dazu eine weitere Alubox auf dem Rücksitz umd die Kapazität unterzubringen?

Bitte Anmelden oder Registrieren um der Konversation beizutreten.

  • TwizyChrisy
  • TwizyChrisys Avatar
  • 10k Boarder
  • 10k Boarder
  • Der Trend geht klar zum Zweittwizy äähhh....
  • Beiträge: 20486
  • Dank erhalten: 13165
03 Okt 2018 22:28 #159069 von TwizyChrisy
Mein Twizy Akku (Leaf Zellen)
Ne andere Alubox, die etwas ökonomischer mit dem Platz unterm Sitz umgeht und andere Zellen sollten
gut die doppelte Kapazität aufnehmen. Bezahlen muß man die halt schon auch. Sicher heftiger als gebrauchte
Leaf-Zellen.

Mehr Twizys, mehr Freude.

Bitte Anmelden oder Registrieren um der Konversation beizutreten.

  • edriver
  • edrivers Avatar
  • Autor
  • Moderator
  • Moderator
  • Beiträge: 459
  • Dank erhalten: 1157
04 Okt 2018 10:26 - 04 Okt 2018 10:27 #159100 von edriver
Mein Twizy Akku (Leaf Zellen)

dexter schrieb: Du hattest im Eingangspost geschrieben die Module hätten neu 480 Wh (33 Ah x 3,65 V x 4 Zellen). Die bekommst Du aber vermutlich nur raus, wenn Du bis 4,2 V lädst. Mit Ladeschluss bei 4,1 V und Entladung bis 3,15 V sind es schätzungsweise 90% davon (?), d.h. 6048 Wh.

Mit den erzielten 5660 Wh wärst Du dann bei 93,6% SOH -- und Du hast ihn ja auch ordentlich getreten, ich denke bei normaler Last bekommst Du noch etwas mehr raus.

Wäre also OK, bzw. im erwartbaren Rahmen, oder?


ja ist ok
Der Akku wird im Leaf aber auch nur bis 4,1V / Zelle geladen.
Der Orginalakku Twizy Akku hat ja auch nur 6762 Wh. Wovon dann 6100 Wh genutzt werden können.
Mein Leaf Nachbau hat laut Datenblatt 6720 Wh und wird in ähnlichen Spannungsbereich betrieben.
Nutzbar sind 5660 Wh. Entspricht somit 93% des Orginalakkus. Das kann jetzt durch das Alter kommen
oder durch unterschiedliche Spezifikation der Hersteller.
Da die Kapazität nicht genormt ist.


carbon_compound schrieb: Frage eines Unwürdigen:

Um die Reichweite zu verdoppeln oder mehr... Gibt es dafür geeignete (teure) Zellen oder brauchts dazu eine weitere Alubox auf dem Rücksitz umd die Kapazität unterzubringen?


Doppelte Kapazität gibt es nur mit größerer Akkubox (z:B. die vom Klaus) und anderen (besseren) Zellen. Leider ist es schwirig bis unmöglich an aktuelle Hochenergie Zellen z.B.
die aus dem ZOE ZE40 ran zu kommen.

Aktuell ist geplant für meinen zweiten Twizy mit den gleichen Zellen einen Akku in das Klausz Gehäuse zu bauen.
Da sollten dann 21 Module reinpassen = 10 kWh wovon dann nach jetziger Erfahrung 8.5 kWh nutzbar sein werden.

Gruß
edriver
Letzte Änderung: 04 Okt 2018 10:27 von edriver.
Folgende Benutzer bedankten sich: klausz

Bitte Anmelden oder Registrieren um der Konversation beizutreten.

  • dexter
  • dexters Avatar
  • Moderator
  • Moderator
  • Beiträge: 6059
  • Dank erhalten: 4264
04 Okt 2018 12:19 #159109 von dexter
Mein Twizy Akku (Leaf Zellen)
Für die Lebensdauer sind 4,1 V besser, wer mag kann ja auch höher gehen. Dank eigenem BMS ist das dann -endlich- alles konfigurierbar.

Twizy-Standard ist ja 4,13 V, das sollte also mit dem Standard-Ladegerät noch gehen -- evtl. mehr, mit anderen Zellen (LiFE / Blei) haben Klaus und Blazej ja auch schon Ladespannungen über 61 V gemessen.

Michael

Twike 3 (2001) … Emco Novum (2011) … Twizy 80 (2012) … Mii electric+ (2020)

dexters-web.de

Bitte Anmelden oder Registrieren um der Konversation beizutreten.

  • 1Lukas1
  • 1Lukas1s Avatar
  • Fresh Boarder
  • Fresh Boarder
  • Beiträge: 1
  • Dank erhalten: 0
25 Okt 2018 11:16 #160789 von 1Lukas1
Mein Twizy Akku (Leaf Zellen)
Trotzdem ein tolles Projekt. Vor allem bist du einfach vollkommen unabhängig damit. Magst du mal Bmw i3 Zellen mit 120Ah probieren :side:

Bitte Anmelden oder Registrieren um der Konversation beizutreten.

Moderatoren: klauszedriverSnorre
   Become a Patron