Typ 2 Adapter wird nicht freigegeben

  • Großstadtfahrer
  • Großstadtfahrers Avatar
  • Moderator
  • Moderator
  • Ein kleiner Twizy in der großen Stadt
  • Beiträge: 5021
  • Dank erhalten: 2113
30 Aug 2017 23:36 - 09 Okt 2017 15:44 #134196 von Großstadtfahrer
Typ 2 Adapter wird nicht freigegeben
So Ich hab mir Bommels Adapter jetzt mal genauer angesehen.

Schon interessant was man so auf Rechnung verkauft bekommt :evil:

Nach dem Öffnen hat mich erstmal ein Blob Heißkleber mit einer auffällig hohen Zahl diskreter Bauteile begrüßt.





Mit ein wenig Überzeugungsarbeit mittels Heißluftpistole hat sich dann dies hier offenbart.
Nicht wirklich ein Meisterstück der Lötkunst. Und wie sich herausstellt auch unnötig aufgeblasen.







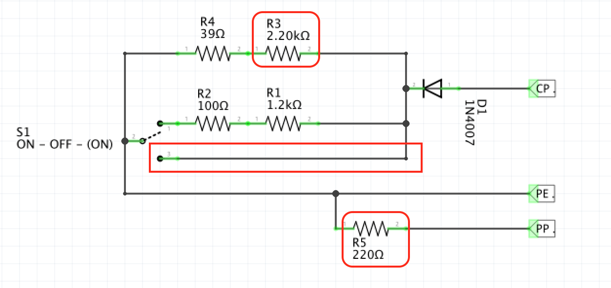
Nach etwas Wenden und Messen habe ich dann folgendes Schaltbild aus dem Klumpen herausgearbeitet.




Wie man sehen kann , fehlten dem Erbauer wohl die geeigneten Wiederstände und so wurden sie durch Reihenschaltung einfach "erzeugt".

Was bei 1300Ohm noch ganz gut geklappt hat, wurde dann bei 2740Ohm etwas absurd ;-)

Auch wenn man noch einmal 39Ohm mit den 2200Ohm in Reihe schaltet,
wird es nicht besser und ist immer noch 500Ohm daneben ;-) (irgendwie vergebene Liebesmühe :-) )

220Ohm (32A Codierung) bei einem CEE 16A hätte ich jetzt von einem Elektriker auch nicht erwartet ;-)

Der ungewöhnliche Part fängt dann mit dem Schalter an.

Es handelt sich um einen ON - OFF - (ON) - Toggleswitch ,
welcher in der ON-Position die 880Ohm (Charge Ready) durch Parallelschaltung von 1300Ohm und 2740Ohm erzeugt (oder soll , letztendlich waren es nur 816Ohm ).

In der OFF-Position lagen am CP dann 2740Ohm (Vehicle Detect) an die nicht geschaltet wurden.
(In unserem Fall halt nur 2239Ohm).

Wenn der Schalter in die (ON)-Position gebracht wurde, hatte dies zufolge , dass die 2740Ohm mit einem Kurzschluss hinter der Diode parallel geschaltet wurden.
Dies führt dann zu einem Wert unter 1Ohm und somit 12V+ auf dem CP.

Dabei handelt es sich tatsächlich um einen Regulären Betriebszustand im IEC 62196.
de.wikipedia.org/wiki/IEC_62196_Typ_2#Signalisierung

Nämlich "Standby".
Der eigentlich gewünschte Zustand wäre 0V (Getrennt) also "Shut Off".

Dies ist aber mit einem Schalter ON - OFF - (ON) so nicht hinzubekommen.
(Wenn man sinnvoll schalten möchte)

ON - ON - OFF gibt es in der Bauform nicht.
ON - ON - ON (bei dem der letzte Zustand nicht verbunden wird) sind sehr selten und schwerer zu bekommen.

Ich denke mal, der Erbauer hat sich halt mit dem begnügt was er in der Schublade hatte und an ein paar Säulen ausprobiert ob seine Kreation auch funktioniert.

Wie sich jetzt wohl herausgestellt hat, scheint aber der Zustand "Standby" nicht eindeutig definiert und wird von einigen Säulen halt nicht mit dem Freigeben des Steckers quittiert.

Die fehlerhaften Widerstandswerte liegen noch in der Toleranzgrenze von +-1V, aber man sollte sie vielleicht nicht ganz so ausreizen.

130€ Lehrgeld wie man es nicht machen sollte. Vielleicht mal beim "Hersteller" anklopfen? :evil:

BTW: Der Status "Error" wird hier, anders als von Heiner angegeben, nicht produziert.
Der Kurzschluss erfolgt hinter der Diode und damit nur mit der positiven Halbwelle des 1kHz PWM Signals.

Um tatsächlich -12V zu generieren könnte man mittels einer zweiten Diode und Sperrrichtung ein Kurzschluss auf den CP schalten.
Natürlich abgetrennt vom ganzen Rest. Sonst kommt was ganz krudes an (-12V bis 9V Wechselstrom PWM) und man ist wieder nicht sicher ob der Status sauber erkannt wird.
(Das PWM Signal wir im Übrigen nicht immer geschaltet wenn die Säule keine Mode 3 kommunikation vorfindet.Dann also auch keine -12V!)

Aber auf den zweiten Blick vielleicht nicht auf die Idee kommen das mal auszuprobieren. Die Diode (1N4007) blockt nicht ohne Grund 1000V in Sperrrichtung ab! Auf dem PE kann im schlimmsten Fall halt mal die Aussenleiterspannung anliegen !!!)

Gruß
Frank

Twizy Technic Schwarz 11/2013 - 11/2015 40000km
Twizy Cargo Weiß 11/2015 - 12/2016 15000km
Twizy Cargo Rot/Schwarz 02/2017 - Heute 48000km


Bei Fragen einfach PN an mich. Ich kenne den Admin ganz gut :-P
Letzte Änderung: 09 Okt 2017 15:44 von Großstadtfahrer.
Folgende Benutzer bedankten sich: Akku61, Oekopax

Bitte Anmelden oder Registrieren um der Konversation beizutreten.

  • MrBommelDrahcir
  • MrBommelDrahcirs Avatar
  • Autor
  • Junior Boarder
  • Junior Boarder
  • Beiträge: 56
  • Dank erhalten: 12
30 Aug 2017 23:48 #134197 von MrBommelDrahcir
Typ 2 Adapter wird nicht freigegeben
Ich war auch etwas schockiert, nach meinem ersten Eindruck. Danke, dass Du Dich dem mal annimmst...

Bitte Anmelden oder Registrieren um der Konversation beizutreten.

  • bm3
  • bm3s Avatar
  • Platinum Boarder
  • Platinum Boarder
  • Beiträge: 3333
  • Dank erhalten: 97
30 Aug 2017 23:50 - 31 Aug 2017 00:11 #134199 von bm3
Typ 2 Adapter wird nicht freigegeben
Der Aufbau fällt zwar unter "kreatives Basteln" ist aber für mich noch akzeptabel, die Ausführung der Lötstellen ist für den Aufbau auf Lochrasterplatte so normal. Allerdings die Verschaltung leider nicht mehr. Anstatt den Zweig mit Diode und Widerständen in einer Schaltvariante komplett mit Öffnerkontakt aufzutrennen um die Freigabe des Adapters durch die Ladesäule gewährleisten zu können, wird hier noch die Diode alleine, sozusagen als Kurzschluss in eine Richtung, zwischen CP und PE geschaltet. Das ist weder normkonform noch irgendwie zu rechtfertigen. Wie kommt man nur auf solche dummen Ideen ? :laugh:
Im Nachhinein muss ich bestätigen, der Adapter ist nicht normkonform aufgebaut und musste irgendwann von einer Ladesäule mal nicht mehr freigegeben werden, ein Wunder dass es so lange noch gutging. Der Ladesäulenbetreiber hat hier berechtigt eine Rechnung für seinen Aufwand gestellt. Man könnte höchstens noch über die Höhe der Rechnung diskutieren. aber rausfahren an die Säule..., da kommt schon Arbeitszeit zusammen.

VG:

Klaus

editiert:

Hast ja jetzt Alles noch ergänzt, der Normzustand "Standby" war mir nicht bekannt. Ändert aber nichts.
Auch liegen die Widerstandswerte zu weit von eventuellen Toleranzen entfernt.

edit 2:

Die Codierung mit 220 Ohm geht so garnicht.
Letzte Änderung: 31 Aug 2017 00:11 von bm3.

Bitte Anmelden oder Registrieren um der Konversation beizutreten.

  • Großstadtfahrer
  • Großstadtfahrers Avatar
  • Moderator
  • Moderator
  • Ein kleiner Twizy in der großen Stadt
  • Beiträge: 5021
  • Dank erhalten: 2113
31 Aug 2017 00:10 #134200 von Großstadtfahrer
Typ 2 Adapter wird nicht freigegeben
Schreib immer in Etappen ;-)
Übersichtlicher im Fenster und "Sessionsicher" ;-)

Gruß
Frank

Twizy Technic Schwarz 11/2013 - 11/2015 40000km
Twizy Cargo Weiß 11/2015 - 12/2016 15000km
Twizy Cargo Rot/Schwarz 02/2017 - Heute 48000km


Bei Fragen einfach PN an mich. Ich kenne den Admin ganz gut :-P

Bitte Anmelden oder Registrieren um der Konversation beizutreten.

  • MrBommelDrahcir
  • MrBommelDrahcirs Avatar
  • Autor
  • Junior Boarder
  • Junior Boarder
  • Beiträge: 56
  • Dank erhalten: 12
31 Aug 2017 10:44 #134222 von MrBommelDrahcir
Typ 2 Adapter wird nicht freigegeben

bm3 schrieb: Im Nachhinein muss ich bestätigen, der Adapter ist nicht normkonform aufgebaut und musste irgendwann von einer Ladesäule mal nicht mehr freigegeben werden, ein Wunder dass es so lange noch gutging. Der Ladesäulenbetreiber hat hier berechtigt eine Rechnung für seinen Aufwand gestellt. Man könnte höchstens noch über die Höhe der Rechnung diskutieren. aber rausfahren an die Säule..., da kommt schon Arbeitszeit zusammen.


Sehe ich auch so, Lektion fürs Leben, bezahlt und gut ist. Knappe 70.000 km ohne nennenswerte Probleme, ja, auch in ganz Holland nicht... :unsure:
Egal, Hauptsache jetzt kommt Licht ins Dunkel und der Adapter wird in normkomformen Zustand gebracht und bereitet keine Schwierigkeiten mehr :)
Folgende Benutzer bedankten sich: Akku61

Bitte Anmelden oder Registrieren um der Konversation beizutreten.

  • Cosa
  • Cosas Avatar
  • Fresh Boarder
  • Fresh Boarder
  • Beiträge: 39
  • Dank erhalten: 3
18 Sep 2017 10:26 #135572 von Cosa
Typ 2 Adapter wird nicht freigegeben
Ich hatte das gleiche Problem mit Mennekes Ladesäule. Glücklicherweise die Sicherungen war draußen. Einfach Sicherung runter, Kabel Auskoppeln und Strom wieder an machen.

Bitte Anmelden oder Registrieren um der Konversation beizutreten.

  • Twizypat
  • Twizypats Avatar
  • Junior Boarder
  • Junior Boarder
  • Beiträge: 57
  • Dank erhalten: 10
09 Okt 2017 15:06 #136803 von Twizypat
Typ 2 Adapter wird nicht freigegeben
Hallo zusammen
Ich habe ein Typ2 Adapter Ladekabel, welches nicht über einen Schalter zum Entriegeln verfügt.
Bis jetzt hatte ich immer an einer Typ2 Seule laden können, wo man den Ladevorgang an der Seule selbst beenden konnte und die Seule darufhin den Stecker frei gab.
Heute war ich aber an einer neuen Seule, welche den Stecker nach dem Laden nicht mehr freigeben wollte. An der Seule selbst war kein Schalter.
Auf dem Display der Seule stand : Ladevorgang nicht abgeschlossen. Stecker verriegelt.
Könnte man einen solchen Schalter nachträglich an meinem Kabel anbringen? Wie genau funktioniert dieser?
Oder einfach die Verriegelungslaschen am Stecker abfeilen?
Zum Glück war grad ein Techniker zur Stelle, welcher meinen Stecker (umsonst) freigeben könnte.

Bitte Anmelden oder Registrieren um der Konversation beizutreten.

  • Großstadtfahrer
  • Großstadtfahrers Avatar
  • Moderator
  • Moderator
  • Ein kleiner Twizy in der großen Stadt
  • Beiträge: 5021
  • Dank erhalten: 2113
09 Okt 2017 15:35 - 09 Okt 2017 15:39 #136806 von Großstadtfahrer
Typ 2 Adapter wird nicht freigegeben
Es gibt wohl ein paar Hersteller, vor allem in den Niederlanden, welche auf eine Trennung des CP in ihren Produkten verzichten.
Kein Ahnung ob es da eine zusätzliche Vorschrift gibt , dass sich Ladevorgänge mit einer Karte/Schalter beenden lassen müssen, oder ob es einfach Unwissenheit ist?

Nachrüsten lässt sich sowas sicher recht einfach.
Ein Unterbrecher irgendwo im Weg vom CP zum PE sollte reichen.

Ob als Reed oder Schalter ist dann eigentlich egal.

Gruß
Frank

Twizy Technic Schwarz 11/2013 - 11/2015 40000km
Twizy Cargo Weiß 11/2015 - 12/2016 15000km
Twizy Cargo Rot/Schwarz 02/2017 - Heute 48000km


Bei Fragen einfach PN an mich. Ich kenne den Admin ganz gut :-P
Letzte Änderung: 09 Okt 2017 15:39 von Großstadtfahrer.

Bitte Anmelden oder Registrieren um der Konversation beizutreten.

  • Twizypat
  • Twizypats Avatar
  • Junior Boarder
  • Junior Boarder
  • Beiträge: 57
  • Dank erhalten: 10
09 Okt 2017 15:41 #136807 von Twizypat
Typ 2 Adapter wird nicht freigegeben
Und wie rüse ich das als Laie nach?

Bitte Anmelden oder Registrieren um der Konversation beizutreten.

  • Großstadtfahrer
  • Großstadtfahrers Avatar
  • Moderator
  • Moderator
  • Ein kleiner Twizy in der großen Stadt
  • Beiträge: 5021
  • Dank erhalten: 2113
09 Okt 2017 15:46 #136809 von Großstadtfahrer
Typ 2 Adapter wird nicht freigegeben
Elektriker fragen und beten ;-) (Siehe oben ;-) )

Gruß
Frank

Twizy Technic Schwarz 11/2013 - 11/2015 40000km
Twizy Cargo Weiß 11/2015 - 12/2016 15000km
Twizy Cargo Rot/Schwarz 02/2017 - Heute 48000km


Bei Fragen einfach PN an mich. Ich kenne den Admin ganz gut :-P

Bitte Anmelden oder Registrieren um der Konversation beizutreten.

  • Paetschman
  • Paetschmans Avatar
  • Fresh Boarder
  • Fresh Boarder
  • Beiträge: 7
  • Dank erhalten: 3
15 Sep 2021 21:35 #216935 von Paetschman
Typ 2 Adapter wird nicht freigegeben
Sehr Interessant - mal sehen was mich Morgen erwartet, wenn ich versuche meinen Adapter aus zu lösen...

Bitte Anmelden oder Registrieren um der Konversation beizutreten.

   Become a Patron